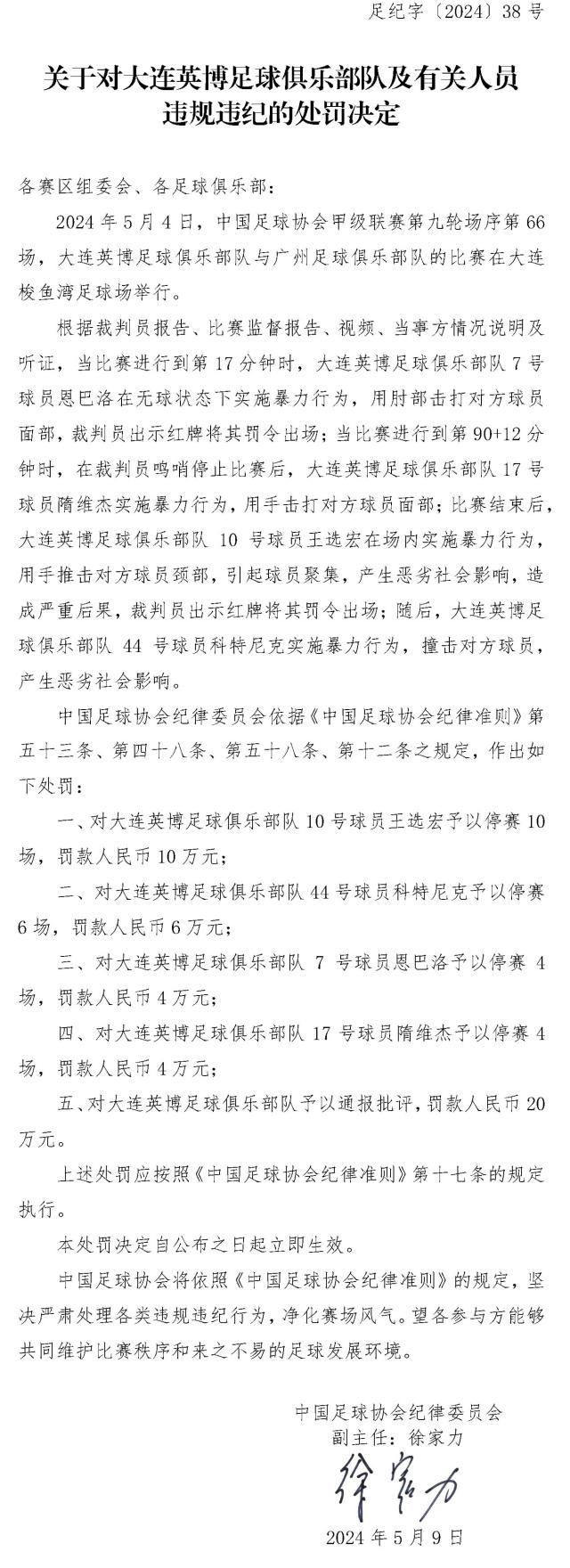
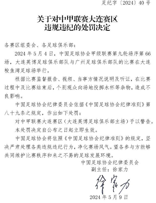
5月10日,中国足协针对于本赛季中甲第9轮大连英博0比1负于广州队之后的球员冲突做出了处罚并且给出了详细说明。根据通报和公告,大连英博的王选宏被停赛10场罚款10万,广州队门将霍深坪停赛4场罚款4万,双方共5名球员被处罚,此外大连英博俱乐部和大连赛区也受到了相应的处罚。

中国足协官方情况通报如下:
5月4日,2024赛季中甲联赛第9轮,大连英博足球俱乐部队主场0:1负于广州足球俱乐部队。比赛过程中,场上球员发生违反赛风赛纪的赛场暴力和非体育行为。赛后双方球队人员场内聚集,产生摩擦和冲突,引发现场混乱,造成严重不良社会影响。为查明事件原因、厘清各方责任,中国足协成立调查组,就本场比赛赛风赛纪问题进行深入调查。调查认定,本场比赛爆发严重赛风赛纪问题是一起因大连英博足球俱乐部履行赛风赛纪第一责任人责任不力,对球员教育约束不严,内部管理松散,个别球员无视赛场纪律,在输球情况下情绪失控、恶意滋事以及广州足球俱乐部队个别球员职业道德作风不良,赛后实施非体育行为挑衅公众导致的典型的违反赛风赛纪事件。
大连英博足球俱乐部队对本场比赛发生严重赛风赛纪问题应承担主要责任。本场比赛中,大连英博足球俱乐部队4名球员实施暴力行为,充分暴露出俱乐部在球员教育管理上失责失效,是长期不重视队伍赛风赛纪管理、思想道德和作风建设的集中反映,是引发本场比赛严重赛风赛纪问题的主要责任方。
比赛结束后第3分钟,大连英博足球俱乐部队10号球员王选宏因对广州足球俱乐部队32号球员霍深坪向主队球迷看台鞠躬行为不满,随即冲向霍深坪推击其颈部,行为恶劣,影响极坏,是引发赛后双方冲突、摩擦的主要肇事者,应承担主要责任。
赛后5分钟,大连英博足球俱乐部队44号球员科特尼克突然冲向广州足球俱乐部队32号球员霍深坪,科特尼克肩部撞击到霍深坪身体。因当时场上人员聚集,场面混乱,裁判未对科特尼克给予处罚。经中国足协裁判委员会评议组评议认定,科特尼克实施暴力行为,应给予红牌。科特尼克这一行为进一步激化了场上矛盾,导致事态升级,对造成双方冲突、摩擦负有直接责任。
本场比赛裁判吹哨结束比赛后,广州足球俱乐部队32号球员霍深坪未遵从裁判指令及时到中场集中,而是在球门附近朝主队球迷看台鞠躬。裁判再次吹哨提醒球员到中场集中,霍深坪仍未积极回应,继续向主队球迷看台鞠躬。在其第一次鞠躬便引起主队球迷不满且情绪激动的情况下,霍深坪又连续两次向主队球迷看台鞠躬。裁判认定其第二、第三次鞠躬行为为挑衅行为,给予其黄牌警告。调查组查明,广州足球俱乐部队就赛后向主队球迷谢场未作统一要求,此行为系霍深坪个体行为。调查组调阅了广州足球俱乐部队前三轮客场比赛的谢场视频,不能认定霍深坪有向主队球迷看台鞠躬谢场的习惯性行为。调查组还认为,作为正常的成年人,霍深坪对第一次鞠躬引发主场球迷强烈不满的情况,理应有明确的认知,对主场球迷不接受、很反感鞠躬致谢的方式理应有明确的判断。综合上述情况并在充分听取中国足协裁判委员会、纪律委员会专家意见后,调查组支持本场比赛裁判裁定,认定霍深坪第二、第三次鞠躬为挑衅行为。霍深坪未遵从主客队先集中握手后谢场的程序惯例,不服从裁判哨声指令,未及时到中场集中,且其第一次鞠躬行为已引发主队球迷强烈不满后仍不停止,客观上造成激怒主队球迷和球员的事实,是引发赛场人员聚集、场面混乱的重要因素,对本场比赛发生严重赛风赛纪问题负有不可推卸的责任。
中国足协纪律委员会依据《中国足球协会纪律准则》,结合调查事实和责任认定,按照规定程序对主要责任方大连英博足球俱乐部队、主要肇事者大连英博足球俱乐部队10号球员王选宏、直接责任者44号球员科特尼克以及负有责任的广州足球俱乐部队32号球员霍深坪进行如下处罚。
给予大连英博足球俱乐部队予以通报批评,罚款人民币20万元。
对大连英博足球俱乐部队10号球员王选宏予以停赛10场,罚款人民币10万元。
对大连英博足球俱乐部队44号球员科特尼克予以停赛6场,罚款人民币6万元。
对广州足球俱乐部队32号球员霍深坪予以停赛4场,罚款人民币4万元。
对本场比赛中其他实施暴力行为的球员依照规定严肃处罚。



此次事件是今年职业联赛开赛以来最为严重的赛风赛纪事件,性质恶劣、社会影响极坏,严重败坏了职业联赛风气,严重损害了足球行业形象,教训极为深刻。中国足协坚决反对任何形式的赛场暴力和非体育行为,对任何违反赛风赛纪问题坚持露头就打、绝不姑息,坚决维护职业联赛正常秩序和良好风气。治理职业联赛赛风赛纪问题有关情况将继续及时向社会公布,并自觉接受社会监督。
本文转载自互联网,如有侵权,联系删除